○海南市生活保護法施行細則
平成17年4月1日
規則第69号
(趣旨)
第1条 この規則は、生活保護法(昭和25年法律第144号。以下「法」という。)を施行するため、法、生活保護法施行令(昭和25年政令第148号。以下「施行令」という。)及び生活保護法施行規則(昭和25年厚生省令第21号。以下「施行規則」という。)に定めるもののほか、必要な事項を定めるものとする。
(備付書類)
第2条 福祉事務所長は、被保護者につき、次に掲げる書類を作成し、常にその記載事項について整理しておかなければならない。
(1) 面接記録票(様式第1号)
(2) 保護台帳(様式第2号)
(3) 保護決定調書(様式第3号)
(4) 保護金品支給台帳(様式第4号)
(5) ケース記録票(様式第5号)
2 福祉事務所長は、次に掲げる書類を作成し、常にその記載事項について整理しておかなければならない。
(1) 受付簿(様式第6号)
(2) 保護申請書受理簿(様式第7号)
(3) 医療券交付処理簿(様式第8号)
(4) 介護券交付処理簿(様式第9号)
(平26規則16・一部改正)
2 被保護者が、その居住地を他の福祉事務所の所管区域内に移転したときは、旧居住地を所管する福祉事務所長は、速やかに必要な決定を行い、様式第10号の書面により新居住地を所管する福祉事務所長に通知しなければならない。
3 前項の書面には、次に掲げる書類のうち保護の決定実施上必要と認められる最小限のものの写しを添付するものとする。
(1) 保護台帳
(2) 保護決定調書
(3) ケース記録票
(4) その他の書類
(平26規則16・一部改正)
(保護の開始又は変更の申請書)
第4条 保護の開始又は変更の申請書の様式の標準は、様式第11号とする。
(1) 給与証明書(様式第13号)
(2) 住宅補修計画書(様式第14号)
(3) 生業計画書(様式第15号)
(平26規則16・一部改正)
2 法第26条の書面は、様式第18号によるものとする。
(平26規則16・一部改正)
(検診命令書、検診書及び検診料請求書)
第6条 法第28条第1項の規定により検診を受けるべき旨を命ずるときに交付する検診命令書、検診書及び検診料請求書は、様式第19号によるものとする。
(平26規則16・一部改正)
(調査依頼票)
第7条 法第29条第1項の規定による資料の提供等を求めるときの調査依頼票は、様式第20号によるものとする。
(平26規則16・一部改正)
(扶養照会書)
第8条 法第4条第2項の扶養義務者の扶養の可否を確認するために、要保護者の扶養義務者に対し、扶養義務の履行について照会するときの扶養照会書は、様式第21号によるものとする。
2 法第24条第8項の規定により明らかに扶養義務を履行することが可能と認められる扶養義務者に対し、要保護者の保護の開始について通知するときは、様式第22号によるものとする。
3 法第28条第2項の規定により明らかに扶養義務を履行することが可能と認められる扶養義務者に対し、扶養義務を履行しない理由について報告を求めるときは、様式第23号によるものとする。
(平26規則16・一部改正)
(入所依頼書)
第9条 法第30条第1項の規定により被保護者を保護施設若しくはその他の適当な施設に入所させ、又はこれらの施設若しくは私人の家庭に入所を委託するときに、その施設の長又は私人に対して発行する入所依頼書は、様式第24号によるものとする。
(平26規則16・一部改正)
(保護金品の支給方法等)
第10条 福祉事務所長が被保護者等に対して保護金品を交付する場合においては、当該被保護者等から保護決定(変更)通知書(様式第16号)又はこれに代わるものの提示を求めなければならない。
(平26規則16・一部改正)
(就労自立給付金申請書)
第11条 施行規則第18条の4第1項の規定による就労自立給付金の申請書の様式の標準は、様式第25号とする。
(平26規則16・追加)
(就労自立給付金決定調書)
第12条 法第55条の4第1項の規定により就労自立給付金を支給するときの決定調書は、様式第26号によるものとする。
(平26規則16・追加)
(就労自立給付金決定通知書)
第13条 法第55条の4第1項の規定により就労自立給付金を支給するときは、様式第27号により通知するものとする。
(平26規則16・追加)
(平30規則34・追加、令7規則38・一部改正)
(進学・就職準備給付金決定調書)
第15条 法第55条の5第1項の規定により進学・就職準備給付金を支給するときの決定調書は、様式第29号によるものとする。
(平30規則34・追加、令7規則38・一部改正)
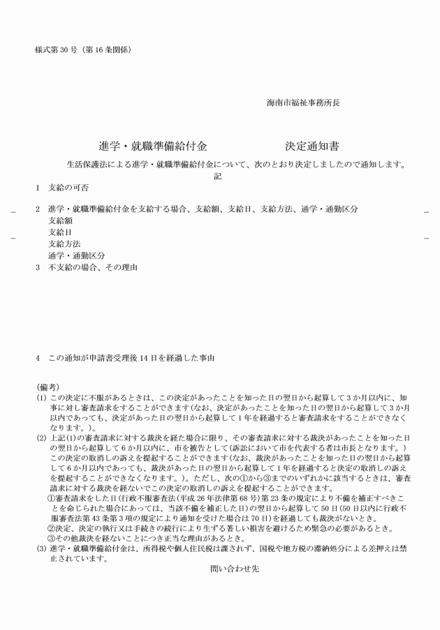
(進学・就職準備給付金決定通知書)
第16条 法第55条の5第1項の規定により進学・就職準備給付金を支給するときは、様式第30号により通知するものとする。
(平30規則34・追加、令7規則38・一部改正)
(徴収金等支払申出書)
第17条 法第78条の2第1項又は第2項の規定により保護費又は就労自立給付金から法第77条の2第1項の規定に基づく徴収金の支払に充てる旨の申出様式の標準は、様式第31号とする。
2 法第78条の2第1項又は第2項の規定により保護費又は就労自立給付金から法第78条第1項に基づく徴収金の支払に充てる旨の申出様式の標準は、様式第32号とする。
(平26規則16・追加、平30規則34・旧第14条繰下・一部改正)
(不服申立書)
第18条 法に基づく処分に係る審査請求書及び再審査請求書の様式の標準は、様式第33号とする。
(平26規則16・旧第11条繰下・一部改正、平28規則27・一部改正、平30規則34・旧第15条繰下・一部改正)
(その他)
第19条 この規則に定めるもののほか、必要な事項は、市長が別に定める。
(平26規則16・旧第12条繰下、平30規則34・旧第16条繰下)
附則
(施行期日)
1 この規則は、平成17年4月1日から施行する。
(経過措置)
2 この規則の施行の日の前日までに、合併前の海南市生活保護法施行細則(平成12年海南市規則第45号)の規定によりなされた手続その他の行為は、この規則の相当規定によりなされたものとみなす。
附則(平成26年6月30日規則第16号)
この規則は、平成26年7月1日から施行する。
附則(平成27年12月25日規則第42号)
この規則は、平成28年1月1日から施行する。
附則(平成28年4月1日規則第27号)
この規則は、平成28年4月1日から施行する。
附則(平成30年12月28日規則第34号)
この規則は、公布の日から施行し、改正後の第14条から第16条の規定は、平成30年1月1日から適用する。
附則(令和7年12月18日規則第38号)
(施行期日)
1 この規則は、令和7年12月22日から施行する。
(経過措置)
2 この規則の施行の際現に改正前の海南市生活保護法施行細則の規定によりなされた手続その他の行為は、それぞれ改正後の海南市生活保護法施行細則の相当規定によりなされたものとみなす。
(平27規則42・全改)

(平27規則42・一部改正)


(令7規則38・全改)


(令7規則38・全改)


(平27規則42・全改)

(平26規則16・旧様式第10号繰上)

(平26規則16・旧様式第11号繰上)

(平26規則16・旧様式第12号繰上)

(平26規則16・旧様式第13号繰上、平27規則42・一部改正)

(平27規則42・全改)

(令7規則38・全改)

(令7規則38・全改)

(令7規則38・全改)

(令7規則38・全改)

(令7規則38・全改)

(令7規則38・全改)

(令7規則38・全改)



(令7規則38・全改)

(令7規則38・全改)


(平26規則16・追加)

(平26規則16・追加)

(平26規則16・一部改正)

(令7規則38・全改)


(令7規則38・全改)

(令7規則38・全改)

(令7規則38・全改)


(令7規則38・全改)

(令7規則38・全改)

(平30規則34・追加)

(平26規則16・追加、平30規則34・旧様式第28号繰下・一部改正)

(平26規則16・旧様式第25号繰下・一部改正、平30規則34・旧様式第29号繰下・一部改正)
